未发布文章,仅支持15分钟预览
南京五一假期天气预报
{{sourceReset(detailData.source)}}{{dynamicData.sub_info.subject_name}} 紫牛新闻
{{wholeTimeFilter(detailData.happen_time)}} {{numFilter(detailData.review_count)}}次阅读
{{numFilter(detailData.review_count)}}次阅读
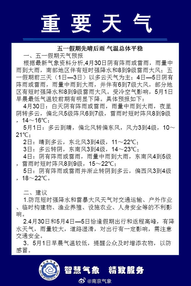
扬子晚报网4月29日讯(记者 于丹丹)南京市气象台根据最新气象资料分析,4月30日南京阴有阵雨或雷雨,雨量中雨到大雨,南部地区伴有短时强降水和8到9级雷雨大风;五一假期前三天(1日一3日)以多云天气为主;4日一5日阴有阵雨或雷雨,雨量中雨到大雨,并伴有6到7级大风,部分地区有短时强降水和8到9级雷雨大风。受冷空气影响,5月1日早晨最低气温较前期有明显下降。
校对 陶善工
编辑 : 石伟
更多内容请打开紫牛新闻, 或点击链接
{{dynamicData.sub_info ? dynamicData.sub_info.subject_name : dynamicData.event_info.title_short}} {{dynamicData.sub_info ? dynamicData.sub_info.subject_desc : dynamicData.event_info.brief}}
{{dynamicData.sub_info ? '+ 关注' : '+ 追踪'}}

